发布日期:2023-12-08
近日,188金宝博 188金宝博 近海环境安全课题组在海洋环境中微塑料和抗生素抗性基因领域取得系列研究成果,在国际环境领域TOP期刊《Science of the Total Environment》(中科院一区,IF2022=9.8)连发三篇论文。
微塑料作为一种新型污染物,对海洋生态系统和人类健康产生巨大风险。传统上,海洋微塑料是通过现场空间和时间采样调查来检测的,其中拖网是针对微塑料的主要技术。但这种观测需要花费大量时间、人力、物力,且调查范围十分局限,难以满足常态化、大范围、连续动态监测的需求。本研究利用2016-2017年渤海微塑料现场调查数据和相应的卫星反射率数据进行建模,采用了连续投影法、相关系数法和遥感指标法三种特征变量选择方法建立多元回归模型,通过对比精度评价指标,选定基于连续投影法的最优模型,应用于2022年3-11月的渤海微塑料丰度反演及时空分布分析。研究结果表明,在时间上微塑料分布存在明显的季节变化,夏季的丰度高于春季和秋季,这与降水和地表径流密切相关。在空间上陆源排放和环流模式决定了微塑料在近岸和河口地区积累和扩散。研究证实,卫星遥感技术在监测海洋微塑料方面有很大的潜力,还需加强对海洋微塑料的实地监测,为遥感算法的发展提供数据支持。2021级硕士洪萍萍为本研究成果第一作者,马永正讲师、张殿君副教授、牛志广教授为指导老师。

图1卫星遥感反演渤海微塑料丰度研究
目前,海洋环境,尤其是近岸海域中具有较为严重的耐药基因污染,了解ARGs的传播途径对于控制耐药风险具有十分重要的意义。之前的研究多关注于人类活动造成的海洋耐药基因污染,而对海洋中广泛存在的原位微生物对耐药基因的作用关注较少。本研究选取海洋中广泛存在的蓝细菌为研究对象,通过实地监测探究了蓝细菌与耐药基因的关系,并借助实验室实验探究了海洋蓝细菌的抗生素耐药特征,包括海洋蓝细菌抗生素耐药性、对耐药基因的携带情况,以及通过水平转移接纳耐药基因的能力。研究表明海洋蓝细菌可以在海水条件下对多种抗生素具有较强的抗性,本身可以携带多种耐药基因和促进耐药基因传播的I类整合子基因,并且筛选的一株海洋蓝细菌可以通过转化接纳外源的耐药基因,表达较高的抗生素抗性(图2)。本研究扩展了对产生抑菌物质的光合自养细菌对于环境中ARGs作用的认识,进一步明确和丰富海洋微生物对于海洋ARGs传播的影响和机理,得到了国家自然科学基金的支持。2018级博士辛蕊为本研究成果第一作者,牛志广教授、马永正讲师为指导老师。

图2海洋蓝细菌耐药特征研究
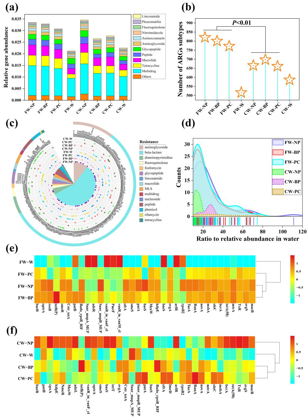
作为微生物和抗生素抗性基因等基因元件的载体,全球范围内每年有巨量包括塑料和非塑料在内的固体垃圾穿越河口汇入海洋。在实地河口区,不同类别塑料以及非塑料表面附着的微生物组的异质性及潜在环境风险差异尚不明晰。本次研究基于宏基因组测序及分析技术,考虑空间位置和基质类别,对实地暴露于海河河口区两端河水和近岸海水环境中代表性非生物降解塑料、可生物降解塑料和非塑料基质表面的微生物群落、抗生素抗性基因、毒力因子和可移动遗传元件进行了系统分析(图3)。研究结果警示在河流和近海环境中由传统非生物降解塑料引发的生态风险需予以特殊关注,同时强调由陆源输送的塑料等固体垃圾向下游海洋环境输送的微生物风险需引起重视。2021级硕士赵鑫海为本研究成果第一作者,牛志广教授、马永正讲师为指导老师。

图3 不同点位中不同类别基质表面抗生素抗性基因分析
参考文献:
1. Pingping Hong, Jingen Xiao, Hongtao Liu, Zhiguang Niu, Yini Ma, Qing Wang, Dianjun Zhang*, Yongzheng Ma*, An inversion model of microplastics abundance based on satellite remote sensing: a case study in the Bohai Sea, Science of the Total Environment, 909, 2024, 168537
2. Rui Xin, Ying Zhang, Kai Zhang, Yichen Yang, Yongzheng Ma*, Zhiguang Niu*, Investigation of the antimicrobial susceptibility patterns of marine cyanobacteria in Bohai Bay: Cyanobacteria may be important hosts of antibiotic resistance genes in marine environment, 909, 2024, 168516
3. Xinhai Zhao, Zhiguang Niu*, Yongzheng Ma, Ying Zhang, Yuna Li, Metagenomic insights into the potential risks of representative bio/non-degradable plastic and non-plastic debris in the upper and lower reaches of Haihe Estuary, China, Science of the Total Environment, 887, 2023, 164026